The final launch of the Allmultimedia.org will take place on February 27, 2026
(shortly after the 2026 Winter Olympics).
Stabilizátor napětí
Z Multimediaexpo.cz
Stabilizátor je elektrotechnická součástka, která umožňuje stabilizovat výstupní napětí nebo proud při změnách:
- a) výstupního proudu
- b) vstupního napětí
- c) teploty okolí
Na jiných veličinách obvykle hodnota výstupního napětí nezávisí, pokud ano, je třeba sledovat i takovéto vlivy (např. stárnutí součástek, vliv elektromagnetického rušení apod.). Kromě stabilizačních účinků (kterými je míněna regulace na konstantní hodnotu) každý typ stabilizátoru více či méně snižuje střídavou složku výstupního napětí (zvlnění) a pracuje tedy jako filtr.
Obsah |
Rozdělení stabilizátorů
Podle zapojení regulačního prvku
- a) sériové
- b) paralelní
Podle řízení regulačního prvku
- a) parametrické – bez zpětné vazby
- b) degenerativní – se smyčkou zpětné vazby
Podle stabilizované veličiny
- a) stabilizátory proudu
- b) stabilizátory napětí
Podle polarity stabilizovaného napětí
- a) kladné
- b) záporné
Stabilizátory napětí
Úkolem stabilizátoru napětí je udržovat konstantní napětí na výstupu při změně zatěžovacího proudu (při změně \(R_Z\)) nebo při změně vstupního napětí. Dělí se na dvě skupiny - parametrické a zpětnovazební (degenerativní).
Parametrické
Využívají parametrů součástek, nejčastěji velmi strmého průběhu VA charakteristik zenerovy diody nebo lavinové diody v závěrném směru. Nevýhoda je, že zenerovou diodou musí protékat poměrně velký proud. Proud zátěží protéká přes odpor R - snižuje se úcinnost \(\eta\). Výhodou je jednoduché zapojení a omezený zkratový proud (odporem R).
Parametrický stabilizátor napětí
Zpětnovazební (degenerativní)
Reagují na změnu vstupního proudu. Jako regulační prvek se používá tranzistor zapojení se zátěží, který mění svůj odpor podle velikosti výstupního napětí.
![]()
Zesilovač odchylky zesiluje rozdíl mezi referenčním napětím a částí výstupního napětí. Výstup zesilovače odchylky budí sériový regulační tranzistor, sníží-li se například na výstupu napětí, zvýší se regulační odchylka, tranzistor je buzen větším napětím. Jeho vnitřní odpor se zmenší a napětí na výstupu se zvětší.
\( \ U_1 = U_T + U_2 \)
\( \ U_T \) - napětí na transformátoru
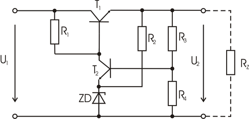
![]()
\( \ T_1\) - regulační prvek
\( \ R_2, ZD\) - zdroj referenčního napětí
\( \ R_3, R_4\) - snímač výstupního napětí
\( \ R_1, T_2\) - zesilovač odchylky
Při poklesu výstupního napětí \(U_2\) vlivem rezonanční \(R_Z\) poklesne UB2, \(U_E\) je konstantní. Z toho vyplývá, že UBE se sníží, \(T_2\) se přivře, tím se zvětší jeho vnitřní odpor, UC2 se zvětší, IB1 se zvětší, \(T_1\) se více otevře, jeho vnitřní odpor se zmenší. Z toho vyplývá, že \(U_2\) se vyrovná na výchozí hodnotu.
Značení stabilizátorů
Kódové značení stabilizátorů je dle šablony: 7XYU , ovšem výrobci občas nerespektují značení a zaměnují pořadí maximalního proudu a prvního dvojčíslí.
7X
78 - kladné stabilizované napětí
79 - záporné stabilizované napětí
Y
L - 0,1A
nic - 1.5A
S - 2A
T - 3A
U
U=napětí
78T12 = kladný stabilizátor pro proud 3A a napětí 12V
7806 = kladný stabilizátor pro proud 1.5A a napětí 6V
Související články
| Náklady na energie a provoz naší encyklopedie prudce vzrostly. Potřebujeme vaši podporu... Kolik ?? To je na Vás. Náš FIO účet — 2500575897 / 2010 |
|---|
| Informace o článku.
Článek je převzat z Wikipedie, otevřené encyklopedie, do které přispívají dobrovolníci z celého světa. |
